Kofi Shop application
UX design
Kofi shop - A coffee shop app concept case study.
Research and lesson on accessibility.
Project Summary
My role:
UX Research
Ux Design
My Process:
Understand
Define
Ideate
Prototype
Test
Design Tools:
Figma
Background.
Almost a year ago when I started my UX/UI journey, I decided I should learn how to draw and
illustrate, thought it would be a big plus for when I start to apply for jobs because who wouldn’t want
to hire a graphic designer who can design websites and apps.
In that learning phase, I created a logo for a fictional coffee shop establishment called Kofi Shop, as
well as two styrofoam cups to represent my product design, packaging design capabilities.
According to the interaction design foundation, this is how
accessibility is defined:
“Accessibility is the concept of whether a product or
service can be used by everyone—however they encounter
it. Accessibility laws exist to aid people with disabilities,
but designers should try to accommodate all potential
users in many contexts of use anyway. To do so has firm
benefits—notably better designs for all.”
Project details and Goals.
Research accessibility and apply it to an app to illustrate the ease of use when accessibility is
implemented as a before thought during the interphase, rather than it being an afterthought of
the project.
Problem statement
People with disabilities are often excluded in the ease of use of digital products, they do not have the
same experience in using products, it’s also true for those who are elderly, they usually find it difficult to
relate and use modern technology.
We as UX designers have the responsibility to include accessibility in our products and make sure it is
implemented in the life of the product and any product we design, this is a requirement and is also a
benefit to the business as a whole.
Key pain points of a non-accessibility website, application
* Increased Litigation
In the first three quarters of 2019, 2,088 proceedings were filed alleging inaccessible websites or other
technologies. This is an increase of 20% compared to 1,665 cases in the same period last year
* Your Competitors Are Making Accessibility a Priority
54.6% of organizations say they are accelerating their accessibility compliance plans due to the current
litigation trends
* You Want to Win More Contracts
Procurement of accessible technologies is written into law in many countries and into policies at many
organizations
* It Affects More People Than You May Think
Worldwide, 1 Billion people have a disability and three out of every ten families are touched by a
disability.

Design solution Procss
User personas
Here I created the user who fits the problem statement and whom the research on accessibilty and applying thereof will benefit.


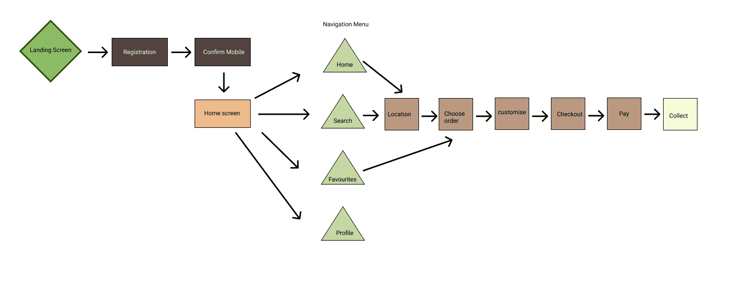
User flows
How will the user flow through the application?
The aim is to make the process from start to finish as straightforward as possible, limiting the number
of steps and pages has to go through to the finish, with a few features, adding on what is needed.
As the flow suggests, the number of individual pages is limited and the structure is straight from
signing in, choosing your main location, choosing your desired beverage and compliments, adding to
cart, and payment.
Other supporting pages are included such as the contact for support, a personal profile page where
one can update their info as needed.

Wireframes

Color and typography


Low fidelity fidelity mock ups.



High fidelity mock ups:




Expected Business outcomes
Responding to the needs of those who are currently locked out of online services will, of course, extend
their reach to the market.
* Promoting Innovation: Accessibility features in products and services often solve unexpected
problems
* Brand Strengthening: Diversity and inclusive efforts that are critical to business success are
accelerated by a clear and well-integrated approach to accessibility.
* Expanding market reach: The global market for people with disabilities exceeds 1 billion and
purchasing power exceeds $ 6 trillion. Accessibility often enhances the online experience for all
users
* Minimize legal risk: Many countries have laws requiring digital accessibility, and the problem is a
growing legal concern
Lessons I learned.
In my UX research, I was able to learn how important accessibility is, because we care about our users,
we should think about all the pains and issues they might face while interacting with our mobile app.
I also learned that accessibility is not hard, though it might take time and effort on the business’s part,
the effort is worth it.
Many if not all businesses who have implemented accessible features to mobile and web apps have
seen a significant increase in usage and an increase in brand loyalty, both business and user can
benefit from increased accessibility.













